PI5RTA
Helmond
Go Back
Antennas
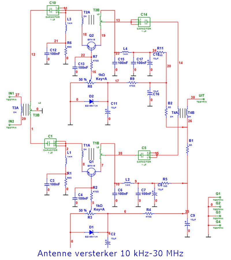
Width band active loop antenna 10 KHz to 30 MHz
Antenna splitter: 1x input / 16x output
Updated jan 2026