PI5RTA at terAA - Helmond
Antennas on the roof
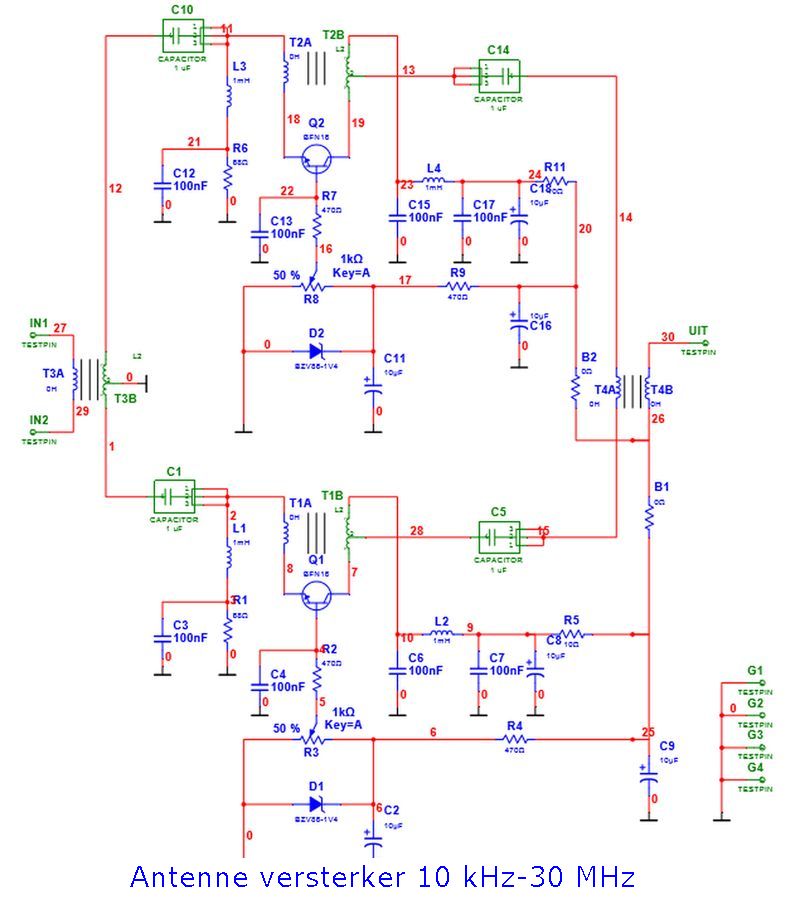
Width band antenna 10 KHz to 30 MHz
Antenna amplifier 10 KHz to 30 MHz and antenna splitter 1x input to 16x output